新闻资讯
j9九游会官方段泽坤抓有上海炳昶0.7312%股权-九游娱乐(中国)有限公司-官方网站

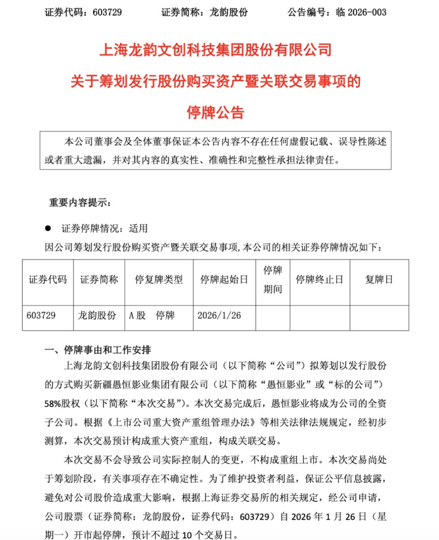
1月23日晚间,龙韵股份公告,拟有盘算推算以刊行股份的神色购买新疆愚恒影业集团有限公司(简称“愚恒影业”)58%股权。公司股票自2026年1月26日起停牌,瞻望不逾越10个往将来。

公告显露,本次来去完成后,愚恒影业将成为龙韵股份的全资子公司。经初步测算,本次来去瞻望组成紧要钞票重组,组成关联来去。本次来去不会导致公司实质鸿沟东谈主的变更,不组成重组上市。
据流露,本次来去的来去对方为上海炳昶企业贬责中心(有限合股)(简称“上海炳昶”)、段泽坤,上海炳昶和段泽坤分裂抓有愚恒影业57.55%股权和0.45%股权。上市公司控股鼓动段佩璋凯旋抓有上海炳昶71.661%股权,段泽坤抓有上海炳昶0.7312%股权,段佩璋与段泽坤系叔侄关系。上海炳昶、段泽坤与上市公司组成关联关系。
公告称,截止现在,本次来去仍处于有盘算推算阶段,来去联系方尚未签署崇敬的来去公约,具体来去有盘算推算仍在协商论证中,尚存在不敬佩性。本次来去尚需提交公司董事会、鼓动会审议,并获取有权监管机构批准、核准、注册或快乐后方可崇敬推行;本次来去能否取得联系批准、核准、注册或快乐,以及最终取得的本事均存在不敬佩性,联系信息均以公司指定信息流露媒体发布的公告为准。敬请宏大投资者关爱后续公告并感性投资,细心投资风险。
段氏叔侄鸿沟下的愚恒影业树立于2016年8月,注册成本为18888.89万元,主买卖务为综艺节目、电视剧制作和刊行等。
早在2019年9月,龙韵股份以1.92亿元收购愚恒影业32%股权。收购完成后,公司抓有愚恒影业42%股权。
龙韵股份2025年半年报显露,愚恒影业净钞票为2.13亿元,当期买卖收入为1.7亿元,净利润为499.03万元。
公开尊府显露,愚恒影业在电视圈推出了不少代表作,包括《奔腾年代》、《玉昭令》、《招摇》、《钟馗捉妖记》等影视剧,以及《最好意思旅拍》系列、《听得到的好意思食》《超等惊喜》《未见属意》《超凡小达东谈主》等综艺节目。
看成国内首家登陆上交所的民营告白公司,龙韵股份在2015年3月上市后,曾一度风头无两。但是,连年来受告白行业竞争加重、全体盈利才能下滑等影响,公司事迹抓续承压。
龙韵股份2025年三季报显露,公司2025年前三季收场买卖收入3.73亿元,同比增长26.42%;归母净利润-6505.67万元;扣非归母净利润-6805.30万元。
逐日经济新闻概括公开信息j9九游会官方
